科普友料|一文了解儿童雷暴哮喘!


近日,一条关于“雷暴哮喘”的词条冲上热搜。雷暴天气对于大家来说并不陌生,不过以往人们对它了解更多地集中在造成森林火情、通信故障、人员伤亡、财产损失等方面,很少会和健康状况挂钩。但是,正如热搜所示,雷暴天气还可能引起一种群体性呼吸系统疾病“雷暴哮喘”(ThunderstormAsthma),它并非一种新的疾病,而是哮喘或花粉过敏在特定天气条件下的急剧爆发。
那么,什么是雷暴哮喘呢?为什么会发生这种现象呢?哪些人群容易患这种疾病呢?又该如何治疗和预防呢?今天就带大家详细地了解一下。
什么是雷暴哮喘
雷暴哮喘是指在雷暴天气中发生或紧随其后出现的哮喘急性发作。流行性雷暴哮喘(epidemicthunderstormasthmaETSA)表现为局部地区雷暴天气后哮喘急性发作的暴发,严重者可危及生命。雷暴哮喘是环境因素和个体因素相互作用的结果,其发生取决于特定的天气和环境条件,突然且难以预测。短期内大量雷暴哮喘患者集中前往医疗机构就诊容易出现医疗挤兑,影响重症患者救治并增加哮喘死亡风险。
雷暴哮喘的流行病学特点
最早文献报道的雷暴哮喘发生于1983年英国伯明翰地区,迄今为止,全球范围内累计报告了7000多例雷暴哮喘住院病例,其中18例死亡。我国文献报道了3次雷暴哮喘,分别发生于陕西榆林(2018年9月)、宁夏回族自治区(2022年9月)和内蒙古呼和浩特(2023年9月)。
雷暴哮喘的发生机制
雷暴天气、花粉或霉菌过敏原和高危人群是发生雷暴哮喘的3个必要因素。
雷暴天气是一种局地性的强对流气象,常伴大风、强降雨、降温及气压变化。雷暴早期以电活动和气流上升为主,消散期则主要为降水和气流下降。雷暴哮喘的发生或流行常见于地面花粉或霉菌孢子浓度显著升高的季节。
雷暴开始前,花粉或霉菌孢子在地面水平大量聚集。在雷暴早期,植物上未脱落的花粉和悬浮在空气中的花粉被上升气流卷入云层底部的高湿度处。完整的花粉颗粒可被气流粉碎成更小的颗粒,也可因吸收水分膨胀并破裂成更小的颗粒,并且能够通过雷电的作用带有电荷。在雷暴消散期,细小的花粉颗粒或碎片随降雨和下降气流沉降至地面水平。强风也有助于细小颗粒远距离播散。以上原因造成空气中花粉或霉菌过敏原浓度在雷暴过程中迅速升高。在2016年墨尔本雷暴哮喘事件中,雷雨天气时当地牧草花粉浓度高达102粒/m3。2023年9月2日内蒙古呼和浩特雷暴哮喘发生前1d,花粉浓度最高为158粒/m3,处于高水平。2025年9月10日北京新京报官方账号,气象专家尹炤寅表示,他注意到昨天北京雷雨过后,有部分花粉过敏人群出现了哮喘症状,近期花粉浓度高,再加上雷电活动频繁,导致了9月9日的雷暴哮喘。近年来,北京花粉浓度呈整体上升趋势,2025年9月9日监测到的峰值花粉沉降量超过1000粒/1000mm²。花粉浓度为“高至很高”(160-800粒/1000mm²),据北京世纪坛医院变态反应科花粉监测员宁慧宇透露,当日早8点至次日早8点期间北京地区的花粉浓度高达1836粒/1000mm²。
雷暴哮喘的高危人群
-
既往有雷暴哮喘病史的患者;
-
有哮喘病史且对花粉和/或霉菌过敏的患者;
-
季节性过敏性鼻炎患者,过敏性鼻炎患者的气道高反应性增加,国外文献报道,高达99%的雷暴哮喘患者存在过敏性鼻炎;
-
既往未诊断哮喘,但过敏原检测阳性(尤其是花粉过敏原阳性)及有过敏性疾病家族史的患者。有研究报道,36%~56%的雷暴哮喘患者既往并没有明确的哮喘诊断。
雷暴哮喘的好发季节
雷暴哮喘的好发季节在不同国家、不同地区有所差异,一般发生在春季和夏秋季花粉/霉菌孢子浓度升高的时期,我国已报道的雷暴哮喘均发生于秋季。
雷暴哮喘的症状及体征
雷暴哮喘呈局部地区聚集性发病,其临床症状常在雷暴开始后30min左右出现,表现为喘息、咳嗽、气促或胸闷等呼吸道症状,一般多为中-重度急性发作,可伴有眼、鼻及皮肤等部位的过敏症状。患儿常于当日或次日就诊,首次就诊高峰多为雷暴发生后8h内。雷暴哮喘患儿最常见的体征为呼气相哮鸣音。患儿常存在特应性皮炎、过敏性鼻炎等其他过敏性疾病病史,或过敏性疾病家族史,并伴有相应症状或体征。
雷暴哮喘的辅助检查
雷暴哮喘患儿外周血嗜酸粒细胞百分比可明显增高,合并有其他过敏性疾病的患儿可高达20%~30%;嗜酸性粒细胞计数为0.4×109/L~0.6×109/L,也有患儿可达1.0×109/L~2.0×109/L。大部分雷暴哮喘患儿血清过敏原特异性IgE(specificIgEsIgE)检测阳性,以蒿属、霉菌和藜属等sIgE检测阳性为主。呼出气一氧化氮(FeNO)可预测哮喘急性发作。12岁以上儿童FeNO>50ppb(≤12岁儿童FeNO>35ppb)或FeNO较基线升高>40%,提示存在哮喘急性发作风险。大部分雷暴哮喘患儿的FeNO水平急性发作期>慢性持续期>临床缓解期。患儿的肺功能主要表现为可逆的阻塞性通气功能障碍。
儿童雷暴哮喘的诊断标准
儿童雷暴哮喘的诊断依赖于临床表现和可逆性气流受限的证据:在雷暴天气中或紧随其后出现喘息、咳嗽、气促、胸闷等症状,双肺可闻及散在或弥漫性呼气相哮鸣音,呼气相延长;上述症状和体征经抗哮喘治疗或自行缓解;支气管舒张或激发试验阳性;花粉和/或霉菌过敏原sIgE检测多呈阳性。并需除外可引起相关症状的其他疾病。
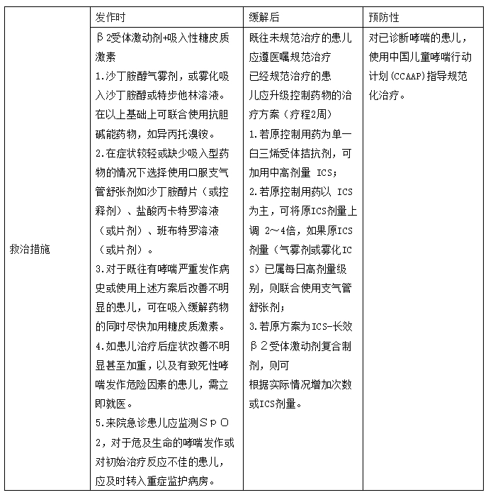
儿童雷暴哮喘的救治措施

儿童雷暴哮喘的个人预防管理策略
-
坚持执行CCAAP,监测最大呼气峰流量PEF。当患儿在雷暴天气时突然或反复出现频繁喘息、咳嗽、气促、胸闷等症状,PEF值下降幅度>13%,或位于预计值或个人最佳值的60%~80%,均代表哮喘控制状态处于“黄区”,此时需按照CCAAP方案紧急处理。
-
家中常备并随身携带哮喘急性发作时所需的缓解药物。
-
关注天气预报,尤其是CCAAP电子版及时发布的花粉及天气预警。
-
避免在雷雨天外出,必须外出时可佩戴口罩、帽子、防护眼镜等,从室外回到室内后立即更换外套,洗脸、洗手、冲洗鼻腔、洗澡。
-
雷暴天气期间在室内要关紧门窗。
-
在雷暴天气过后,不要立即外出。
医师对家长及患儿的个人管理的指导
-
督促患儿和家长施行CCAAP;
-
加大雷暴哮喘相关知识的宣传,提高患儿在特殊气象条件时的防病意识;
-
寻找诱发因素,建立完善的登记系统,有助于及时做好高发人群的防范教育工作,避免下次雷暴哮喘的发作;
-
对确诊哮喘和过敏性鼻炎(或有既往史)患儿的症状进行评估,监测嗜酸性粒细胞、IgE、FeNO、PEF,对用药进行调整(如增加预防性用药剂量),为患儿制定科学合理的应急预案。
儿童雷暴哮喘的公共卫生政策
制定全面的公共卫生策略,提高公众对儿童雷暴哮喘的认识及关注度,可有效降低儿童雷暴哮喘的发病率,并提供及时有效的医疗援助和治疗服务。
现阶段儿童雷暴哮喘的发生频率和影响范围可能被严重低估。随着气候与环境的变化,雷暴天气在未来可能会更加普遍,也更加难以预测,导致儿童哮喘急性发作与死亡风险增加。临床医护人员应提高对儿童雷暴哮喘的认识水平与重视程度,准确识别、迅速治疗和积极预防,避免其对儿童健康带来的不良影响。
参考文献
1.中国医药教育协会等.中国儿童雷暴哮喘专家共识[J].中华实用儿科临床杂志.2024,39(5):321-326;
2.韩鹏,朱华等.关注儿童雷暴哮喘[J].中华实用儿科临床杂志.2023,38(10):721-725;DOI:10.3760/cma.j.cn1010702023090800173.
撰写:陈莹中日医院儿科主管护师
张华中日医院儿科副主任护师
审核:惠秦中日医院儿科副主任、副主任医师